扫码观看视频
添加微信客服
新浪微博 |
0791-88335967 |
手机版
简体中文版
网站首页
关于我们
新闻资讯
公司新闻
行业动态
营改增专题
产品中心
青山大禹系列软件
工程项目管理系统
产品订购信息提交
下载中心
程序下载
教程下载
资料下载
江西地区信息价
湖北地区信息价
在线视频
在线视频教程
江西水利学院资源库
长江工程职院资源库
互动问答
知识手册
江西政府采购电子卖场
商品网上超市
商品服务超市
您现在的位置:
网站首页
>>
新闻资讯
>>
营改增专题
>>
查看详情
公司新闻
行业动态
营改增专题
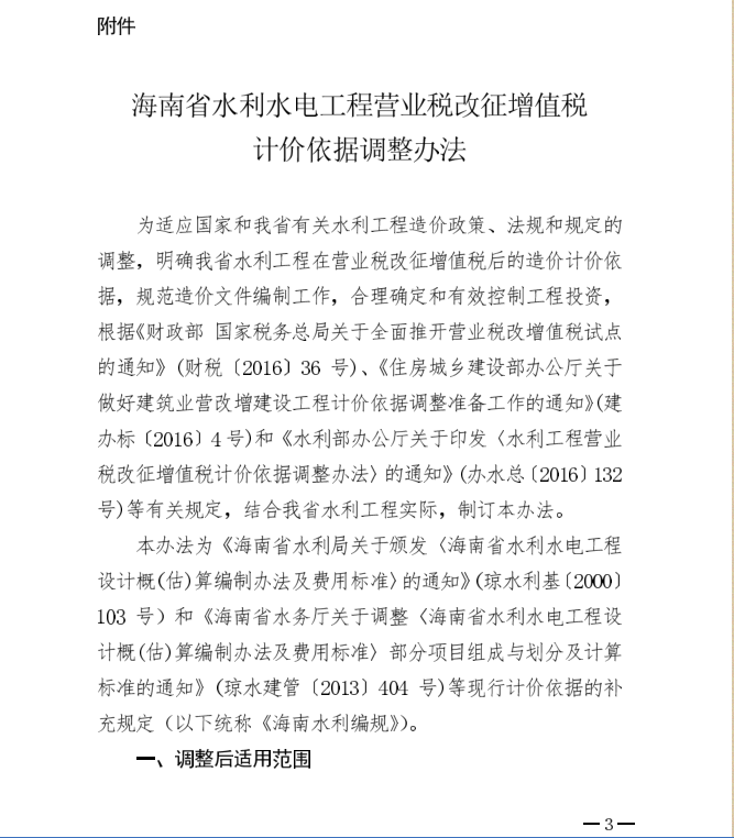
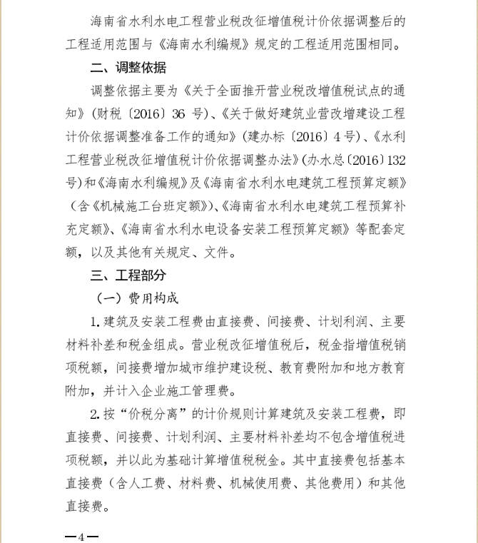
<转>琼水建管(2017)215号 海南省水务厅关于印发<海南省水利水电工程营业税改征增值税计价依据调整办法>的通知
来源:
swt.hainan.gov.cn
日期:
2017-05-23 00:00:00
属于:
营改增专题
海南省水务厅关于印发《海南省
水利水电
工程
营业税改征增值税计价依据调整办法》的通知
琼水建管(2017)215号
标签:
琼水建管(2017)215号
海南省水务厅
海南省水利
水电工程
营业税改征增值税
计价依据
调整办法
水利营改增
上一营改增:
<转>赣国土资办发(2017)71号 江西省国土资源厅办公室转发国土资源部办公厅关于印发土地整治工程营业税改征增值税计价依据调整过渡实施方案的通知
下一营改增:
<转>川国土资发[2017]42号 四川省国土资源厅 四川省财政厅关于营业税改征增值税后四川省土地开发整理项目预算定额计价规则调整办法的通知
关于我们
新闻资讯
公司新闻
行业动态
营改增专题
产品中心
青山大禹系列软件
工程项目管理系统
产品订购信息提交
下载中心
程序下载
教程下载
资料下载
江西地区信息价
湖北地区信息价
在线视频
在线视频教程
江西水利学院资源库
长江工程职院资源库
手机:
13687915654
电话:
0791-88335967
邮件:
yzkjgs@aliyun.com
地址:
南昌市.高新区.昌东大道(南昌)中兴软件园3#
南昌永臻科技有限公司
赣ICP备13002936号
Powered by YouDianCMS
赣公安网备 36010902000046号
关闭
关闭