扫码观看视频
添加微信客服
新浪微博 |
0791-88335967 |
手机版
简体中文版
网站首页
关于我们
新闻资讯
公司新闻
行业动态
营改增专题
产品中心
青山大禹系列软件
工程项目管理系统
产品订购信息提交
下载中心
程序下载
教程下载
资料下载
江西地区信息价
湖北地区信息价
在线视频
在线视频教程
江西水利学院资源库
长江工程职院资源库
互动问答
知识手册
江西政府采购电子卖场
商品网上超市
商品服务超市
您现在的位置:
网站首页
>>
新闻资讯
>>
营改增专题
>>
查看详情
公司新闻
行业动态
营改增专题
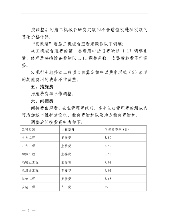
<转>赣国土资【2017】4号 关于发布 《江西省国土资源厅关于调整土地整治项目预算计价规则》的通知(国土营改增)
来源:
南昌永臻科技公司
日期:
2017-03-01 00:00:00
属于:
营改增专题
关于发布 《江西省国土资源厅关于调整土地整治项目
预算
计价规则》的通知(国土营改增)
赣国土资【2017】4号
上一营改增:
<转>国土资厅发[2017]19号 国土资源部办公厅关于印发土地整治工程营业税改征增值税计价依据调整过渡实施方案的通知
下一营改增:
<转>可再生定额(2016)61号 关于发布《建筑业营业税改征增值税后光伏发电工程计价依据调整实施意见》的通知
关于我们
新闻资讯
公司新闻
行业动态
营改增专题
产品中心
青山大禹系列软件
工程项目管理系统
产品订购信息提交
下载中心
程序下载
教程下载
资料下载
江西地区信息价
湖北地区信息价
在线视频
在线视频教程
江西水利学院资源库
长江工程职院资源库
手机:
13687915654
电话:
0791-88335967
邮件:
yzkjgs@aliyun.com
地址:
南昌市.高新区.昌东大道中兴(南昌)科技园3#
南昌永臻科技有限公司
赣ICP备13002936号
Powered by YouDianCMS
赣公安网备 36010902000046号
关闭
关闭