四川省水利厅办公室关于印发«营业税改增值税后‹四川省水利水电工程设计概(估)算 编制规定›调整办法» (试行)的通知
川水办(2016)109号
各市(州)水务局、各县(市、区)水务局,各有关单位:
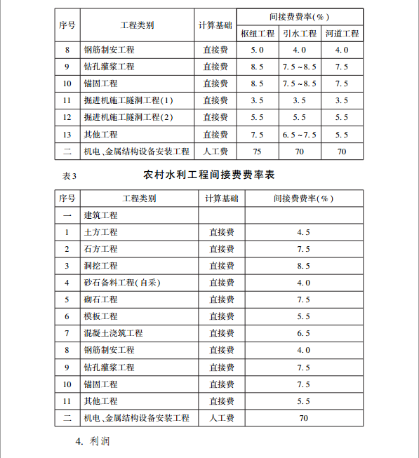
根据财政部、国家税务总局«关于全面推开营业税改征增值税试点的通知» (财税〔2016〕36 号) 和水利部办公厅«关于印发‹ 水利工程营业税改增值税计价依据调整办法›的通知»(办水总(2016)132号)等文件的相关规定,我厅组织编制了营业税改增值税后«四川省水利水电工程设计概(估)算编制规定»调整办法(试行) ,现予以发布,自发布之日起执行。
本办法作为我厅川水发(2015)9 号文发布的« 四川省水利水电工程设计概(估)算编制规定»的补充规定,适用于执行«四川省水利水电工程设计概(估)算编制规定»编制投资的四川省内各类水利水电工程项目。其他项目按相关规定执行。
附件:营业税改增值税后«四川省水利水电工程设计概( 估)算编制规定»调整办法(试行)
2016 年 9 月 30 日