扫码观看视频
添加微信客服
新浪微博 |
0791-88335967 |
手机版
简体中文版
网站首页
关于我们
新闻资讯
公司新闻
行业动态
营改增专题
产品中心
青山大禹系列软件
工程项目管理系统
产品订购信息提交
下载中心
程序下载
教程下载
资料下载
江西地区信息价
湖北地区信息价
在线视频
在线视频教程
江西水利学院资源库
长江工程职院资源库
互动问答
知识手册
江西政府采购电子卖场
商品网上超市
商品服务超市
您现在的位置:
网站首页
>>
新闻资讯
>>
营改增专题
>>
查看详情
公司新闻
行业动态
营改增专题
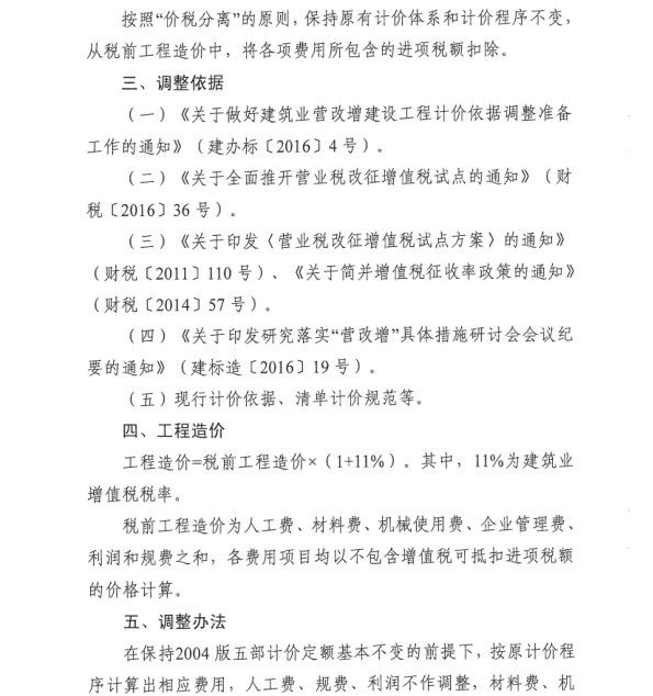
<转>黔建建通[2016]148号文 贵州省住房和城乡建设厅美于印发 «建筑业営业税改征增值税建筑工程计价依据 调整实施意见(试行) »的通知
来源:
www.gzjs.gov.cn
日期:
2016-04-25 00:00:00
属于:
营改增专题
贵州省住房和城乡建设厅美于印发 «建筑业営业税改征增值税建筑
工程
计价依据 调整实施意见(试行) »的通知
黔建建通[2016]148号文
标签:
黔建建通[2016]148号
建筑业営业税
征增值税
建筑工程
计价依据
实施意见
通知
上一营改增:
<转>财税[2014]50号 财政部、国家税务总局关于国际水路运输增值税零税率政策的补充通知
下一营改增:
<转>甘建价〔2016〕119号 关于建筑业营业税改征增值税调整甘肃省建设工程计价依据的实施意见
关于我们
新闻资讯
公司新闻
行业动态
营改增专题
产品中心
青山大禹系列软件
工程项目管理系统
产品订购信息提交
下载中心
程序下载
教程下载
资料下载
江西地区信息价
湖北地区信息价
在线视频
在线视频教程
江西水利学院资源库
长江工程职院资源库
手机:
13687915654
电话:
0791-88335967
邮件:
yzkjgs@aliyun.com
地址:
南昌市.高新区.昌东大道(南昌)中兴软件园3#
南昌永臻科技有限公司
赣ICP备13002936号
Powered by YouDianCMS
赣公安网备 36010902000046号
关闭
关闭