扫码观看视频
添加微信客服
新浪微博 |
0791-88335967 |
手机版
简体中文版
网站首页
关于我们
新闻资讯
公司新闻
行业动态
营改增专题
产品中心
青山大禹系列软件
工程项目管理系统
产品订购信息提交
下载中心
程序下载
教程下载
资料下载
江西地区信息价
湖北地区信息价
在线视频
在线视频教程
江西水利学院资源库
长江工程职院资源库
互动问答
知识手册
江西政府采购电子卖场
商品网上超市
商品服务超市
您现在的位置:
网站首页
>>
新闻资讯
>>
营改增专题
>>
查看详情
公司新闻
行业动态
营改增专题
<转>沪水务定额[2016]2号 关于实施建筑业营业税改增值税调整本市水利工程计价依据的通知
来源:
www.shswzaj.cn
日期:
2016-05-06 00:00:00
属于:
营改增专题
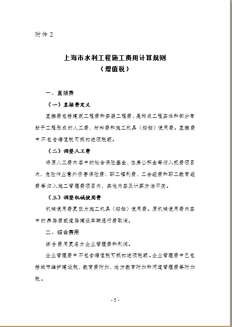
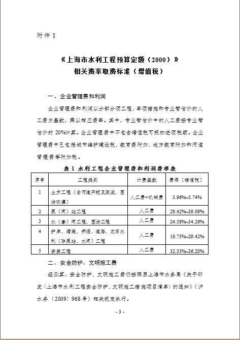
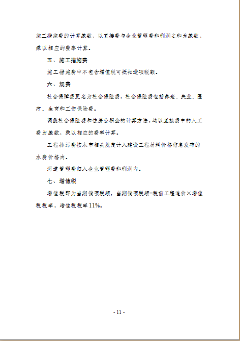
关于实施建筑业营业税改增值税调整本市
水利工程
计价依据的通知
沪水务定额[2016]2号
标签:
沪水务定额[2016]2号
建筑业
营业税改增值税
水利工程
计价依据
通知
上一营改增:
<转>冶金定(2016)9号 冶金工业建设工程营业税改征增值税计价依据调整的实施方案
下一营改增:
<转>浙江省水利厅关于水利工程营业税改增值税后 计价依据的调整办法 (征求意见稿)
关于我们
新闻资讯
公司新闻
行业动态
营改增专题
产品中心
青山大禹系列软件
工程项目管理系统
产品订购信息提交
下载中心
程序下载
教程下载
资料下载
江西地区信息价
湖北地区信息价
在线视频
在线视频教程
江西水利学院资源库
长江工程职院资源库
手机:
13687915654
电话:
0791-88335967
邮件:
yzkjgs@aliyun.com
地址:
南昌市.高新区.昌东大道中兴(南昌)科技园3#
南昌永臻科技有限公司
赣ICP备13002936号
Powered by YouDianCMS
赣公安网备 36010902000046号
关闭
关闭