附件
电力
工程计价依据适应营业税改征增值税调整过渡实施方案
一、 为贯彻落实国务院有关营业税改征增值税 (以下简称 “营改增” )的战略部署,按照财政部、住房城乡建设部、国家税务总局有关要求,结合电力
工程计价依据特点,制订本实施方案。
二、本实施方案的编制依据
(一) 《关于做好建筑业营改增建设
工程计价依据调整准备工作的通知》 (建办标[2016] 4 号) 。
(二) 《关于全面推开营业税改征增值税试点的通知》 (财税[2016] 36 号 )。
(三) 《营业税改征增值税试点方案》 (财税[2011]110 号 )。
三、本实施方案的适用范围是经国家能源局正式批准,并正在执行的各套现行电力
工程计价依据,主要包括:
(一) 《20kV 及以下配电网
工程建设
预算编制与计算标准》 、《20kV 及以下配电网
工程预算定额-建筑
工程、电气设备安装
工程、架空线路
工程、电缆
工程、调试
工程、通信及自动化
工程》(国能电力【2009】123 号) ;
四、凡使用上述电力
工程计价依据进行计价的
工程,应按以下规定执行:
(一) 《建筑
工程施工许可证》注明的合同开工日期或未取得《建筑
工程施工许可证》 但承包合同注明开工日期 (以下简称 “开工日期” )在 2016 年 5 月 1 日(含)后的电力
工程,应按照本方案执行。
(二)开工日期在 2016 年 4 月 30 日(含)前的电力
工程,在符合《关于全面推开营业税改征增值税试点的通知》 (财税〔2016〕36 号)等财税文件规定的前提下,参照原合同价或营改增前的计价依据执行。
五、营改增后的费用组成说明
(一)营改增后的
工程造价(建筑安装
工程费)=税前
工程造价×(1+11%) 。其中,11%为建筑业增值税税率,税前
工程造价为人工费、材料费、
施工机械使用费、措施费、规费、企业
管理费和利润等费用之和,各费用项目均以不包含增值税可抵扣进项税额的价格计算。
(二)建筑安装
工程费中的税金是指按照国家税法规定应计入建筑安装
工程造价内的增值税销项税额。税金=税前
造价(不含进项税)×增值税税率(11%)
(三)营改增后各套电力
工程计价依据的建筑安装
工程费用的组成内容除本方案另有规定外,均与原各套概
预算定额配套使用的“预规”中规定的内容一致。
(四)企业
管理费除包括原组成内容外,本次新增城市维护建设税、
教育费附加、地方
教育费附加,以及营改增后增加的
管理费等。
(五)各套电力建设
工程工程量清单计价规范中税前
工程造价组成为分部分项
工程、措施项目、其他项目、规费之和,各费用项目均以不包含增值税(可抵扣进项税)的价格计算。
(一)本方案是基于“价税分离”的原则进行编制的,即在不改变现行计价依据体系、适用范围及其作用的前提下,分别对定额基价和建筑安装
工程各项取费费率进行调整。
1、 采用综合系数的方式扣除现行定额基价中材料费与
施工机械使用费的进项税额,计算得出除税后定额基价。 (综合系数详见附表 1~6)
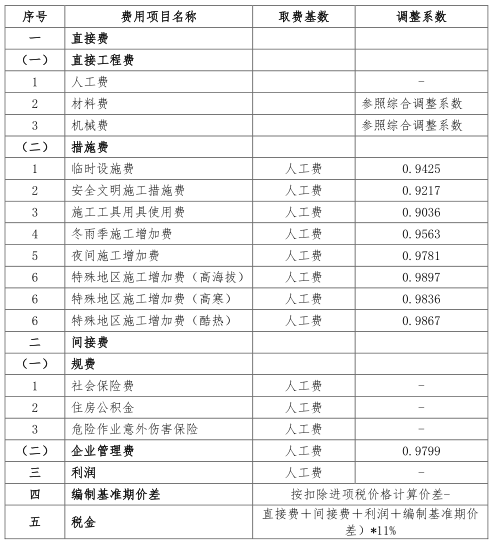
2、 采用调整系数方式扣除现行建筑安装
工程各取费项目所包含的进项税额,计算得出增值税下各取费项目的费率。 (调整系数详见附表 7~13)
(二)营改增后,
工程造价按照“价税分离”计价规则计算,具体要素价格适用增值税税率执行财税部门的相关规定。
(三) 《电力建设
工程装置性材料
预算价格》 、 《电力建设
工程装置性材料综合
预算价格》 、 《西藏地区电网
工程装置性材料综合
预算价格及单项
预算价格》 (不含税版) 中的价格为除税后的价格。包括除税的原价、运输费、保险保价费、运输损耗、采购及保管费。
(四)可研估算和初设
概算阶段,一般不区分材料供给方式(甲供或乙供) ,所有材料均按除税价格计取。若需区分材料供给方式,则单独将甲供材料的含税价格汇总计入建筑安装
工程费,但甲供材料的除税价格仍是建筑安装
工程各项费用的取费基数,仅不作为税金的取费基数。建筑
工程的给排水、暖气、通风、空调、照明、消防等项目中的设备费也按上述方式计列。
(五)编制基准期价差
1、价差是建筑安装
工程费的组成部分,凡以建筑安装
工程费为取费基数的费用项目,计取时应将价差作为其计费的基数。
2、材料和
施工机械进行价差调整时均应按除税价格计算,甲供材料除外。现行各套定额调整办法和调整系数,均需按照扣除进项税处理:已发布各项价差调整系数暂不调整;建筑
工程中材料价差根据不同材料品种的税率除税,
施工机械价差按照 10%的综合税率除税。
(六)营改增后,凡以建筑安装
工程费作为取费基数的其他费用及基本预备费等费用项目,其取费标准暂不做调整。
(七)营改增后电力
工程发承包及实施阶段的计价活动,适用一般计税方法计税的电力
工程执行“价税分离”计价规则;选择适用简易计税方法计税的电力
工程参照原合同价或营改增前的计价依据执行,并执行财税部门的规定。
(八)总承包
工程合同项下的专业分包
工程、材料按照总承包
工程合同的计价规则执行。专业承包
工程合同项下的材料按照专业承包
工程合同的计价规则执行。
(九)风险幅度确定原则:风险幅度均以材料、
施工机械台班等对应的除税单价为计价依据。
七、 现行电力
工程造价管理办法中与本方案内容不一致之处,以本方案为准。
八、本实施方案自发布之日起生效,尚未开标且不能于 2016年 4 月 30 日前完成合同签订的依法进行招标的项目, 招标文件及最高投标限价编制均应按本实施方案要求执行。
附表:1.营改增后 20kV 及以下配电网
工程定额材料费、
施工机械使用费综合调整系数表
2.营改增后电力建设
工程定额材料费、
施工机械使用费综合调整系数表
3.营改增后西藏地区电网
工程定额材料费、
施工机械使用费综合调整系数表
4.营改增后电网技术改造
工程定额材料费、
施工机械使用费综合调整系数表
5.营改增后电网拆除
工程定额材料费、
施工机械使用费综合调整系数表
6.营改增后电网检修
工程定额材料费、
施工机械使用费综合调整系数表
7.营改增后 20kV 及以下配电网
工程建筑安装
工程取费系数调整表
10.营改增后西藏地区电网
工程建筑安装
工程取费系数调整表
11.营改增后电网技术改造
工程建筑安装
工程取费系数调整表
12.营改增后电网拆除
工程建筑安装
工程取费系数调整表
13.营改增后电网检修
工程建筑安装
工程取费系数调整表