扫码观看视频
添加微信客服
新浪微博 |
0791-88335967 |
手机版
简体中文版
网站首页
关于我们
新闻资讯
公司新闻
行业动态
营改增专题
产品中心
青山大禹系列软件
工程项目管理系统
产品订购信息提交
下载中心
程序下载
教程下载
资料下载
江西地区信息价
湖北地区信息价
在线视频
在线视频教程
江西水利学院资源库
长江工程职院资源库
互动问答
知识手册
江西政府采购电子卖场
商品网上超市
商品服务超市
您现在的位置:
网站首页
>>
新闻资讯
>>
营改增专题
>>
查看详情
公司新闻
行业动态
营改增专题
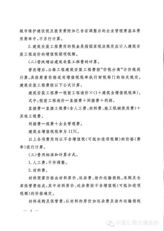
<转>交办公路[2016]66号 交通运输部办公厅关于《公路工程营业税 改征增值税计价依据调整方案》的通知
来源:
www.mot.gov.cn
日期:
2016-04-29 00:00:00
属于:
营改增专题
交通运输部办公厅关于《公路
工程
营业税改征增值税计价依据调整方案》的通知
各省、自治区、直辖市、新疆生产建设兵团交通运输厅(局、委):
为适应国家税制改革要求,落实《财政部 国家税务总局关于全面推开营业税改征增值税试点的通知》(财税﹝2016﹞36号)关于建筑业自2016年5月1日起纳入营业税改征增值税试点范围的规定,经交通运输部同意,现将《公路
工程
营业税改征增值税计价依据调整方案》印发你们,请遵照执行。
交通运输部办公厅
2016年4月28日
标签:
交办公路[2016]66号
公路工程
营业税 改征增值税
计价依据
调整方案
通知
上一营改增:
<转>赣建价〔2016〕9号 江西省营业税改增值税后全省建设工程费用计算程序的通知
下一营改增:
<转>可再生定额[2016]25号 关于发布《关于建筑业营业税改征增值税后水电工程计价依据调整实施意见》的通知
关于我们
新闻资讯
公司新闻
行业动态
营改增专题
产品中心
青山大禹系列软件
工程项目管理系统
产品订购信息提交
下载中心
程序下载
教程下载
资料下载
江西地区信息价
湖北地区信息价
在线视频
在线视频教程
江西水利学院资源库
长江工程职院资源库
手机:
13687915654
电话:
0791-88335967
邮件:
yzkjgs@aliyun.com
地址:
南昌市.高新区.昌东大道中兴(南昌)科技园3#
南昌永臻科技有限公司
赣ICP备13002936号
Powered by YouDianCMS
赣公安网备 36010902000046号
关闭
关闭