网站首页
关于我们
新闻资讯
产品中心
下载中心
在线视频
互动问答
知识手册
江西政府采购电子卖场
网站首页
>>
新闻资讯
>>
行业动态
>>
查看详情
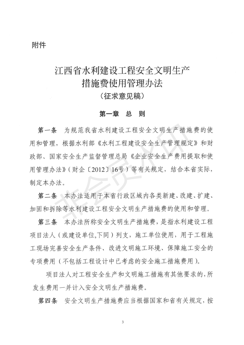
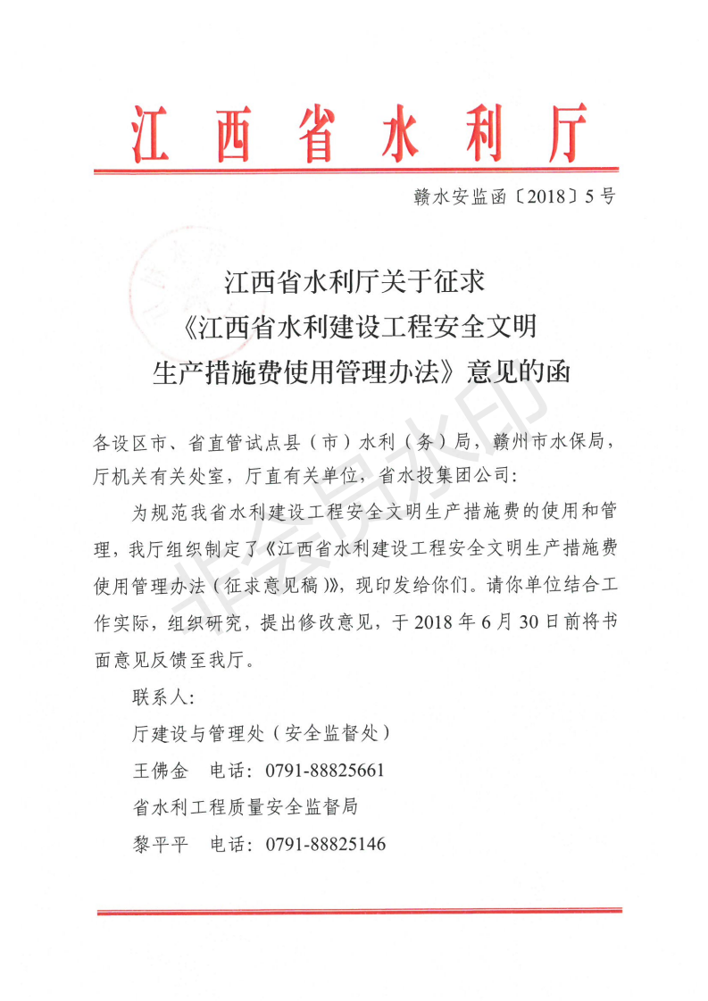
<转>赣水安监函[2018]5号 关于征求《江西省水利建设工程安全文明生产措施费使用管理办法》意见的函
2018-06-22 00:00:00
关于征求《江西省
水利
建设
工程
安全文明生产措施费使用
管理
办法》意见的函
赣水安监函[2018]5号
文件转自:http://www.jxsl.gov.cn/resource/uploadfile/file/20180620/20180620174624986.pdf
标签:
赣水安监函[2018]5号
江西省水利建设工程
安全文明生产
措施费
管理办法
点击免费电话咨询:13687915654
南昌永臻科技公司
赣ICP备13002936号
电话:0791-88335967 手机:13687915654
地址:南昌市.青山湖区.北京东路1666号 允知文教园8楼
赣公安网备 36010902000046号
Powered by YouDianCMS
网站首页
一键拨号
我的