<转>国家能源局公告2019第4号 2019版海上风电场、陆上风电场工程概算定额和设计概算编制规定及费用标准发布
来源:
http://www.hydrocost.org.cn
日期:2019-07-22 00:00:00
属于:行业动态
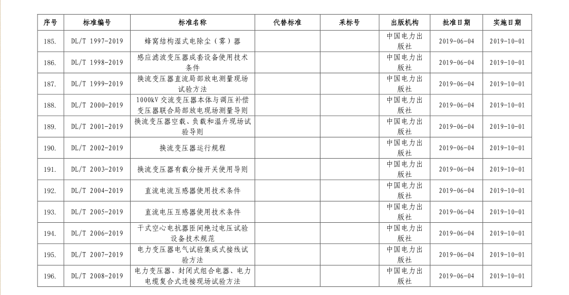
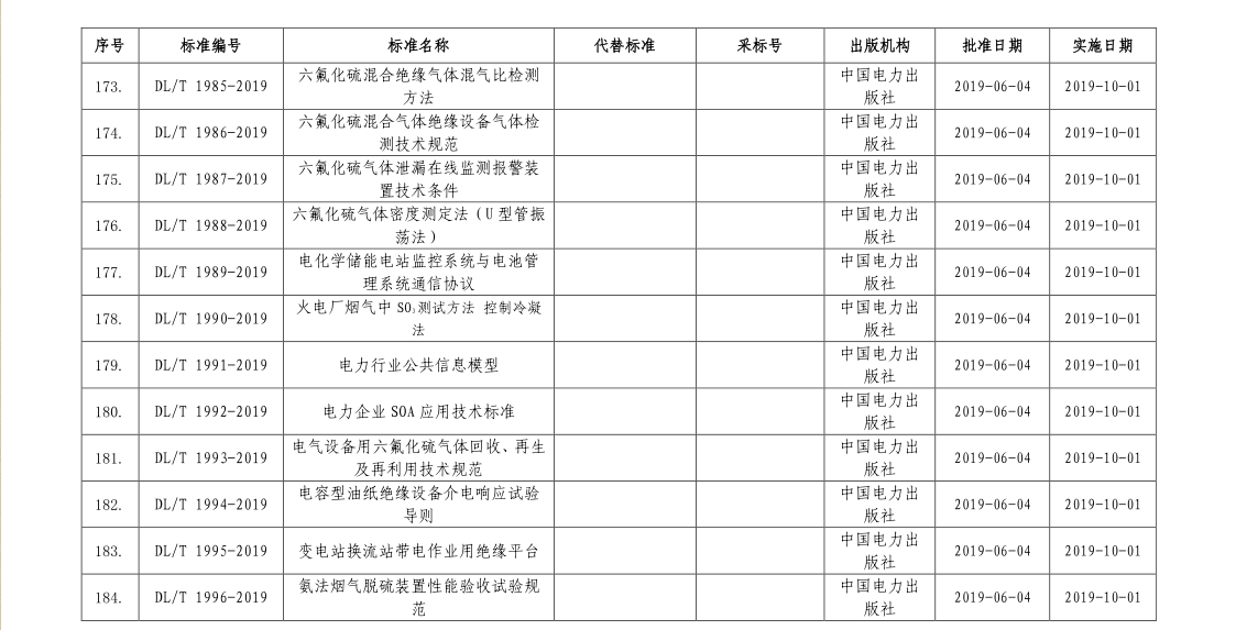
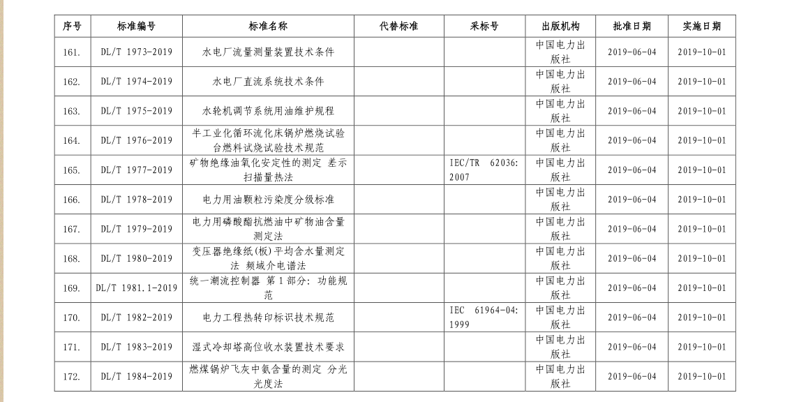
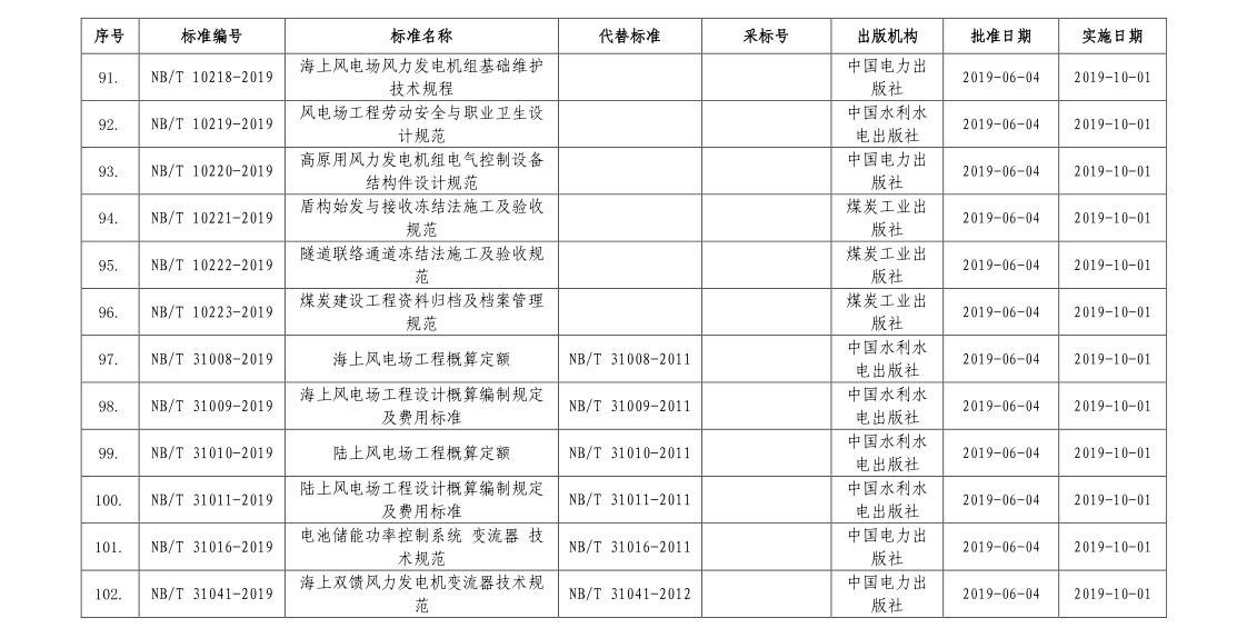
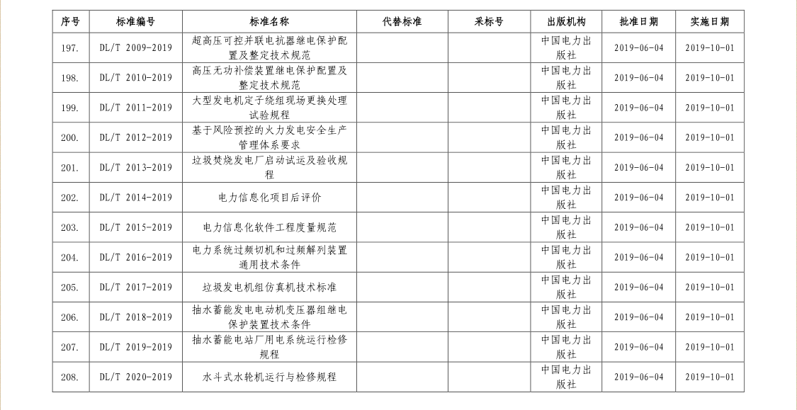
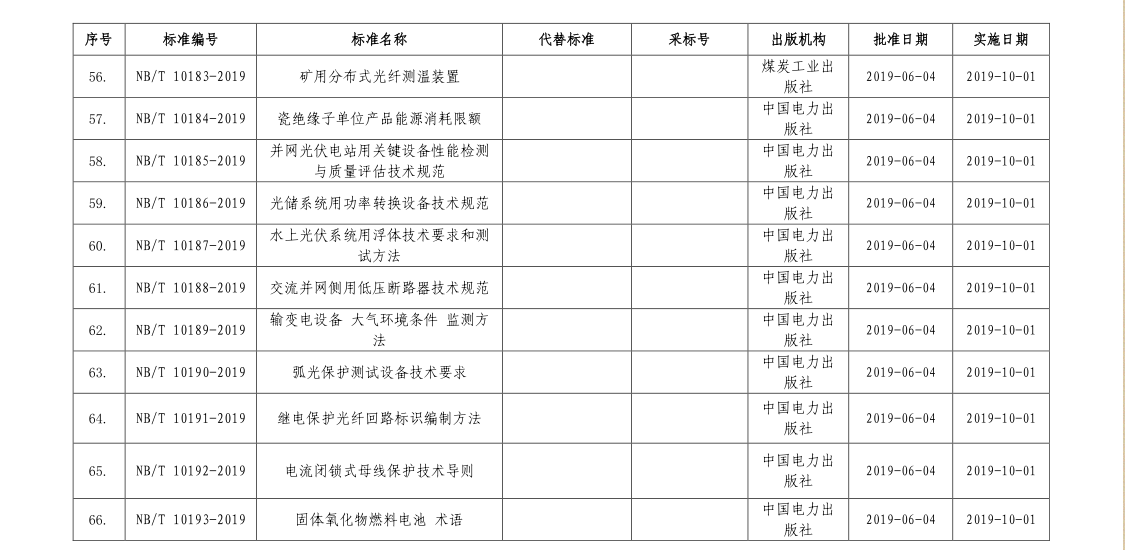
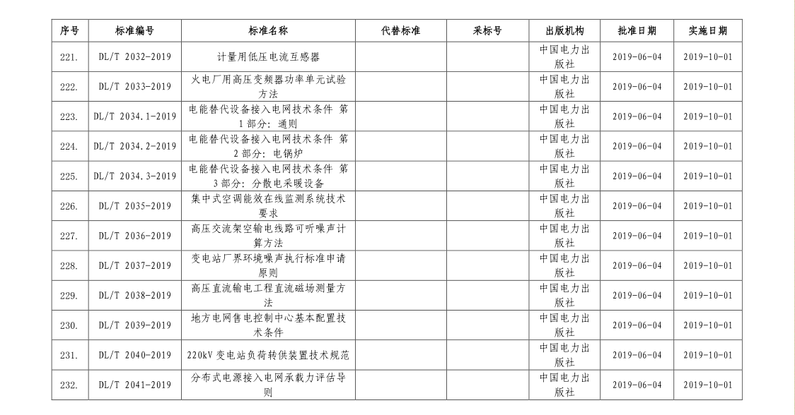
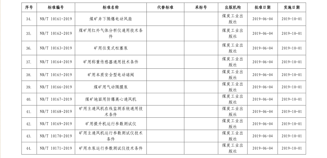
2019年6月4日,国家能源局批准发布297项行业标准,其中包括 《水电工程竣工决算报告编制规定》(NB/T 10145-2019)、《水电工程竣工决算专项验收规程》(NB/T 10146-2019)、《海上风电场工程概算定额》(NB/T 31008-2019)、《海上风电场工程设计概算编制规定及费用标准》(NB/T 31009-2019)、《陆上风电场工程概算定额》(NB/T 31010-2019)、《陆上风电场工程设计概算编制规定及费用标准》(NB/T 31011-2019)6项可再生能源工程造价相关标准,2019年10月1日起实施。
内容转自:http://www.hydrocost.org.cn/commongner/files/newsshows.jsp?id=3275