<转>赣交建管字[2019]23号 江西省交通运输厅关于印发《<公路工程基本建设项目估算、概算、预算编制办法>江西省补充规定》的通知
来源:
http://www.jxjt.gov.cn
日期:2019-05-08 00:00:00
属于:行业动态
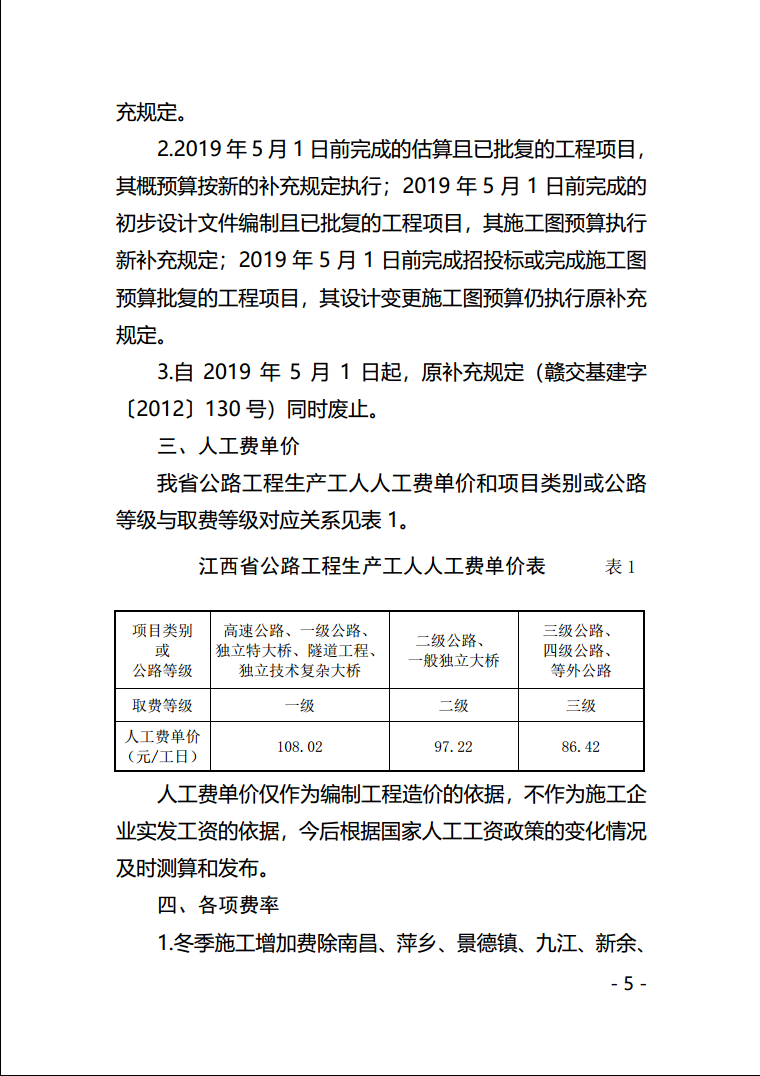
江西省交通运输厅关于印发《<公路工程基本建设项目估算、概算、预算编制办法>江西省补充规定》的通知
赣交建管字[2019]23号
| 序号 |
资源名称 |
资源站点 |
更新时间 |
大小 |
下载连接 |
| 1 |
青山.NET 公路工程造价软件(2018新定额) |
百度网盘 |
2019-07 |
96.56M |
点击下载 |
程序已完成赣交建管字[2019]23号文件配套调整。
 |