扫码观看视频
添加微信客服
新浪微博 |
0791-88335967 |
手机版
简体中文版
网站首页
关于我们
新闻资讯
公司新闻
行业动态
营改增专题
产品中心
青山大禹系列软件
工程项目管理系统
产品订购信息提交
下载中心
程序下载
教程下载
资料下载
江西地区信息价
湖北地区信息价
在线视频
在线视频教程
江西水利学院资源库
长江工程职院资源库
互动问答
知识手册
江西政府采购电子卖场
商品网上超市
商品服务超市
您现在的位置:
网站首页
>>
新闻资讯
>>
行业动态
>>
查看详情
公司新闻
行业动态
营改增专题
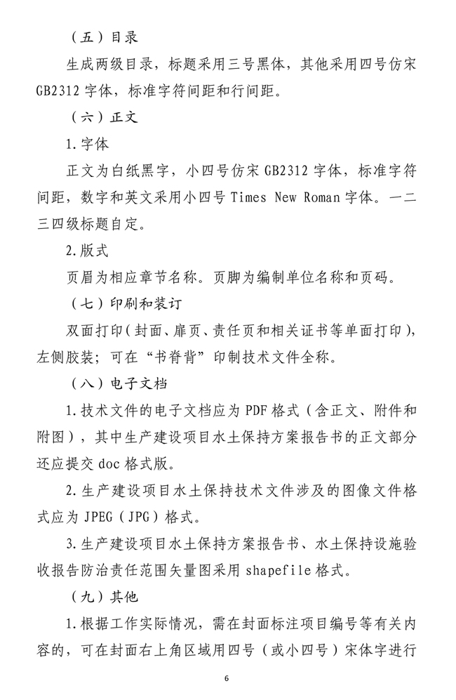
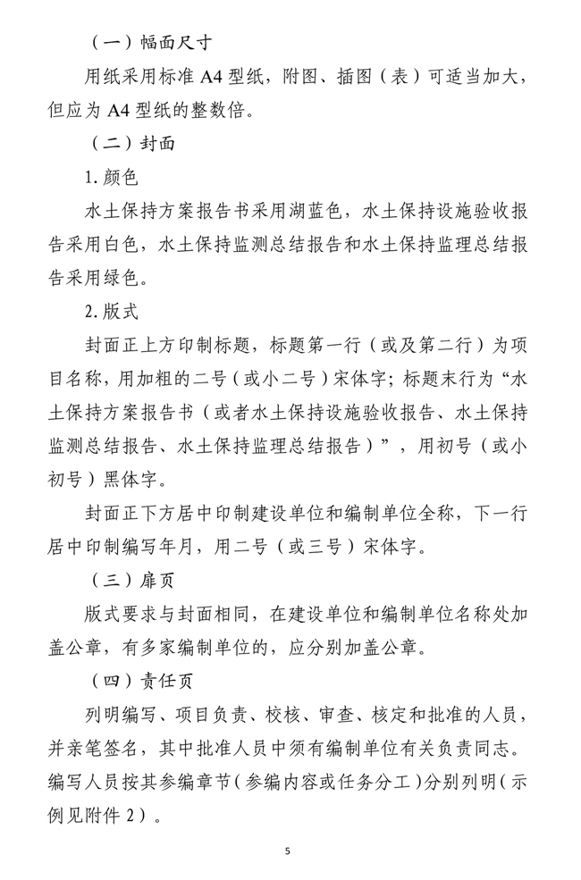
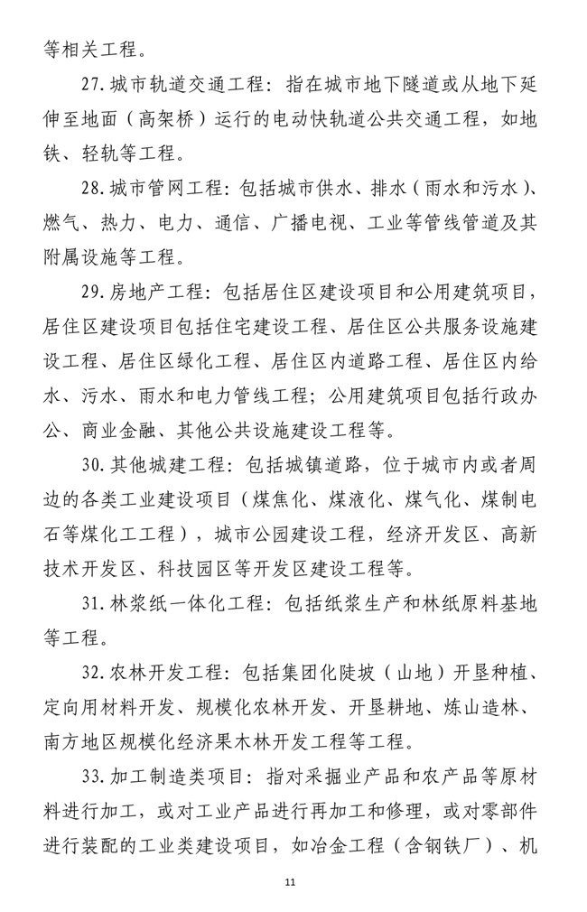
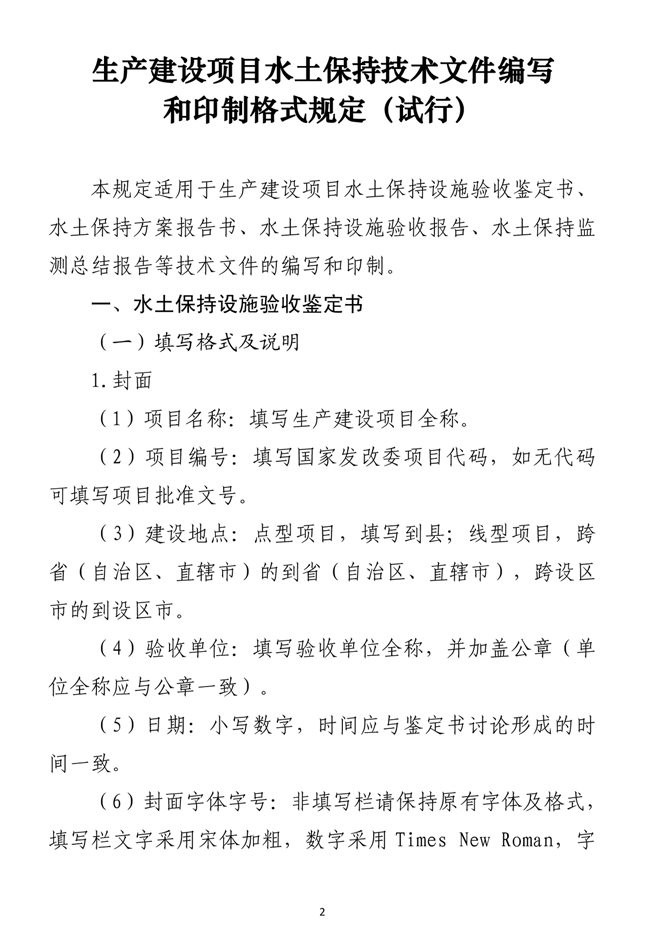
<转>办水保[2018]135号 水利部办公厅关于印发生产建设项目水土保持技术文件编写和印制格式规定(试行)的通知
来源:
水土保持生态建设网
日期:
2018-07-20 00:00:00
属于:
行业动态
水利
部办公厅关于印发生产建设项目水土保持技术文件编写和印制格式规定(试行)的通知
办水保[2018]135号
标签:
办水保[2018]135号
生产建设项目
水土保持技
术文件编写
印制格式规定
通知
上一新闻:
<转>赣水建管[2018]53号 江西水利建设工程主要建筑材料价格风险控制的通知
下一新闻:
<转>赣交造价字[2018]4号 江西省二0一八年五、六月份公路、水运工程主要外购材料平均供应价格信息
关于我们
新闻资讯
公司新闻
行业动态
营改增专题
产品中心
青山大禹系列软件
工程项目管理系统
产品订购信息提交
下载中心
程序下载
教程下载
资料下载
江西地区信息价
湖北地区信息价
在线视频
在线视频教程
江西水利学院资源库
长江工程职院资源库
手机:
13687915654
电话:
0791-88335967
邮件:
yzkjgs@aliyun.com
地址:
南昌市.高新区.昌东大道中兴(南昌)科技园3#
南昌永臻科技有限公司
赣ICP备13002936号
Powered by YouDianCMS
赣公安网备 36010902000046号
关闭
关闭