扫码观看视频
添加微信客服
新浪微博 |
0791-88335967 |
手机版
简体中文版
网站首页
关于我们
新闻资讯
公司新闻
行业动态
营改增专题
产品中心
青山大禹系列软件
工程项目管理系统
产品订购信息提交
下载中心
程序下载
教程下载
资料下载
江西地区信息价
湖北地区信息价
在线视频
在线视频教程
江西水利学院资源库
长江工程职院资源库
互动问答
知识手册
江西政府采购电子卖场
商品网上超市
商品服务超市
您现在的位置:
网站首页
>>
新闻资讯
>>
行业动态
>>
查看详情
公司新闻
行业动态
营改增专题
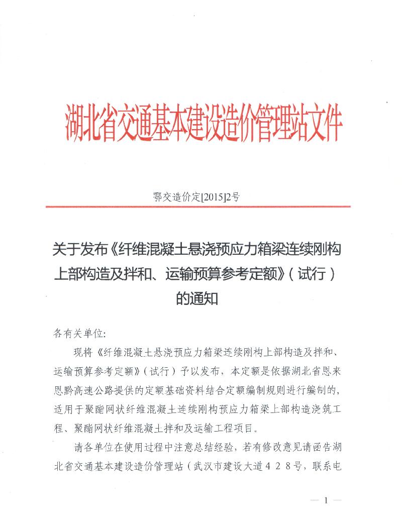
<转>鄂交造价定[2015]2号 湖北省《纤维混凝土悬浇预应力箱梁连续刚构上部构造及拌合、运输预算参考定额》(试行)的通知
来源:
www.zjz.hbjt.gov.cn
日期:
2015-06-10 00:00:00
属于:
行业动态
湖北省《纤维混凝土悬浇预应力箱梁连续刚构上部构造及拌合、运输
预算
参考定额》(试行)的通知
鄂交
造价
定[2015]2号
标签:
鄂交造价定[2015]2号
纤维混凝土
预应力箱梁
参考定额
上一新闻:
<转>赣价协〔2015〕9号 关于规范我省工程造价咨询服务收费的通知
下一新闻:
<转>2015年度上半年江西省水利水电工程设计概(估)算主要材料基价的通知
关于我们
新闻资讯
公司新闻
行业动态
营改增专题
产品中心
青山大禹系列软件
工程项目管理系统
产品订购信息提交
下载中心
程序下载
教程下载
资料下载
江西地区信息价
湖北地区信息价
在线视频
在线视频教程
江西水利学院资源库
长江工程职院资源库
手机:
13687915654
电话:
0791-88335967
邮件:
yzkjgs@aliyun.com
地址:
南昌市.高新区.昌东大道(南昌)中兴软件园3#
南昌永臻科技有限公司
赣ICP备13002936号
Powered by YouDianCMS
赣公安网备 36010902000046号
关闭
关闭