扫码观看视频
添加微信客服
新浪微博 |
0791-88335967 |
手机版
简体中文版
网站首页
关于我们
新闻资讯
公司新闻
行业动态
营改增专题
产品中心
青山大禹系列软件
工程项目管理系统
产品订购信息提交
下载中心
程序下载
教程下载
资料下载
江西地区信息价
湖北地区信息价
在线视频
在线视频教程
江西水利学院资源库
长江工程职院资源库
互动问答
知识手册
江西政府采购电子卖场
商品网上超市
商品服务超市
您现在的位置:
网站首页
>>
新闻资讯
>>
行业动态
>>
查看详情
公司新闻
行业动态
营改增专题
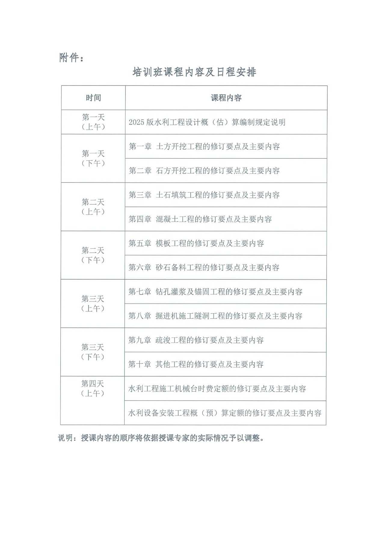
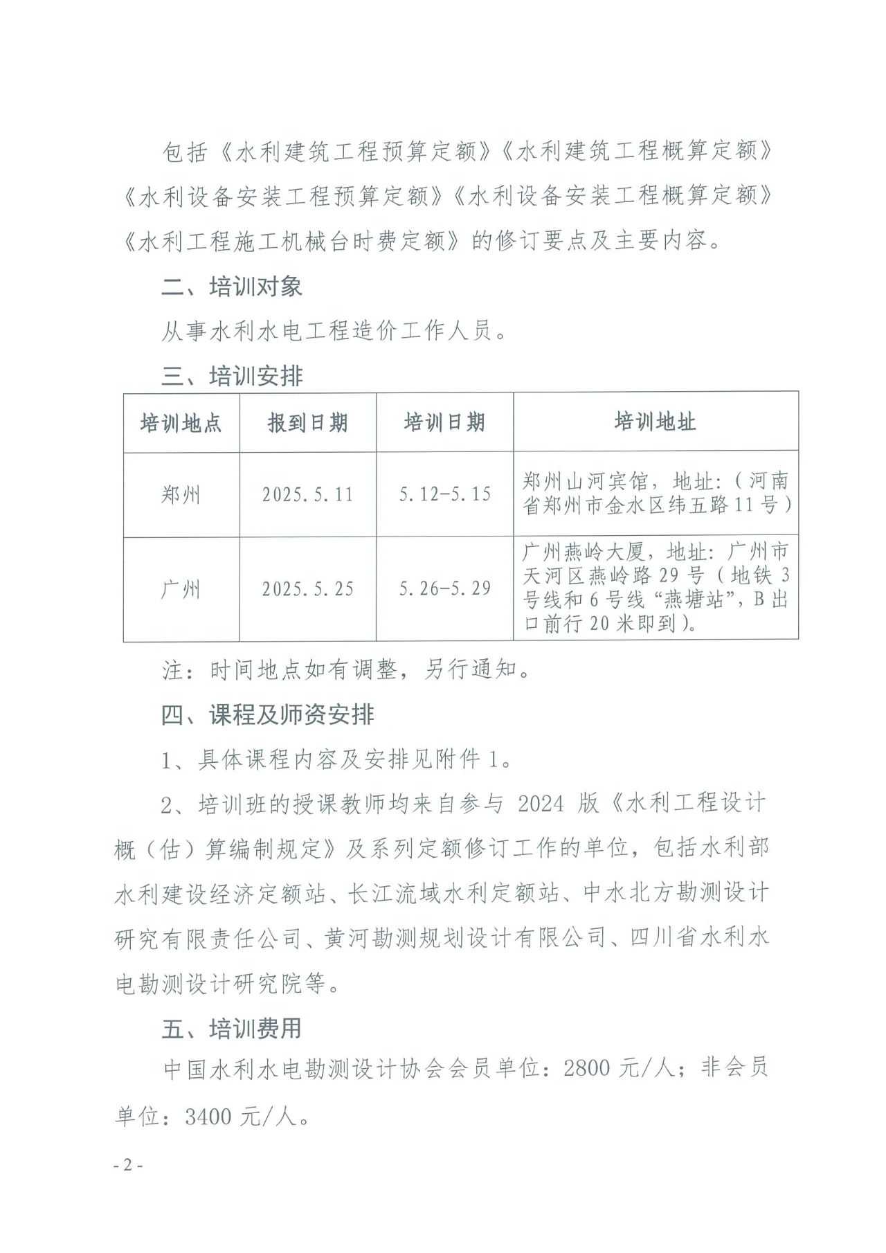
<转> 转发2024版水利工程设计概(估)算编制规定和系列定额培训通知
来源:
南昌永臻科技公司
日期:
2025-04-11 09:44:21
属于:
行业动态
关于举办 2024版
水利工程
设计
概(估)算编制规定和系列定额
培训
通知
标签:
2024水利编规
培训
2024定额
2024编规
上一新闻:
<转>关于开展2025年江西省二级注册造价工程师(水利工程)继续教育工作的通知
下一新闻:
<转>人力资源社会保障部关于职工全年月平均工作时间和工资折算问题的通知
关于我们
新闻资讯
公司新闻
行业动态
营改增专题
产品中心
青山大禹系列软件
工程项目管理系统
产品订购信息提交
下载中心
程序下载
教程下载
资料下载
江西地区信息价
湖北地区信息价
在线视频
在线视频教程
江西水利学院资源库
长江工程职院资源库
手机:
13687915654
电话:
0791-88335967
邮件:
yzkjgs@aliyun.com
地址:
南昌市.高新区.昌东大道中兴(南昌)科技园3#
南昌永臻科技有限公司
赣ICP备13002936号
Powered by YouDianCMS
赣公安网备 36010902000046号
关闭
关闭