扫码观看视频
添加微信客服
新浪微博 |
0791-88335967 |
手机版
简体中文版
网站首页
关于我们
新闻资讯
公司新闻
行业动态
营改增专题
产品中心
青山大禹系列软件
工程项目管理系统
产品订购信息提交
下载中心
程序下载
教程下载
资料下载
江西地区信息价
湖北地区信息价
在线视频
在线视频教程
江西水利学院资源库
长江工程职院资源库
互动问答
知识手册
江西政府采购电子卖场
商品网上超市
商品服务超市
您现在的位置:
网站首页
>>
新闻资讯
>>
行业动态
>>
查看详情
公司新闻
行业动态
营改增专题
<转>2022江西省地质灾害防治项目概决算编制与审查细则-赣自然资字[2022]31号
来源:
南昌永臻科技公司
日期:
2022-10-03 00:00:00
属于:
行业动态
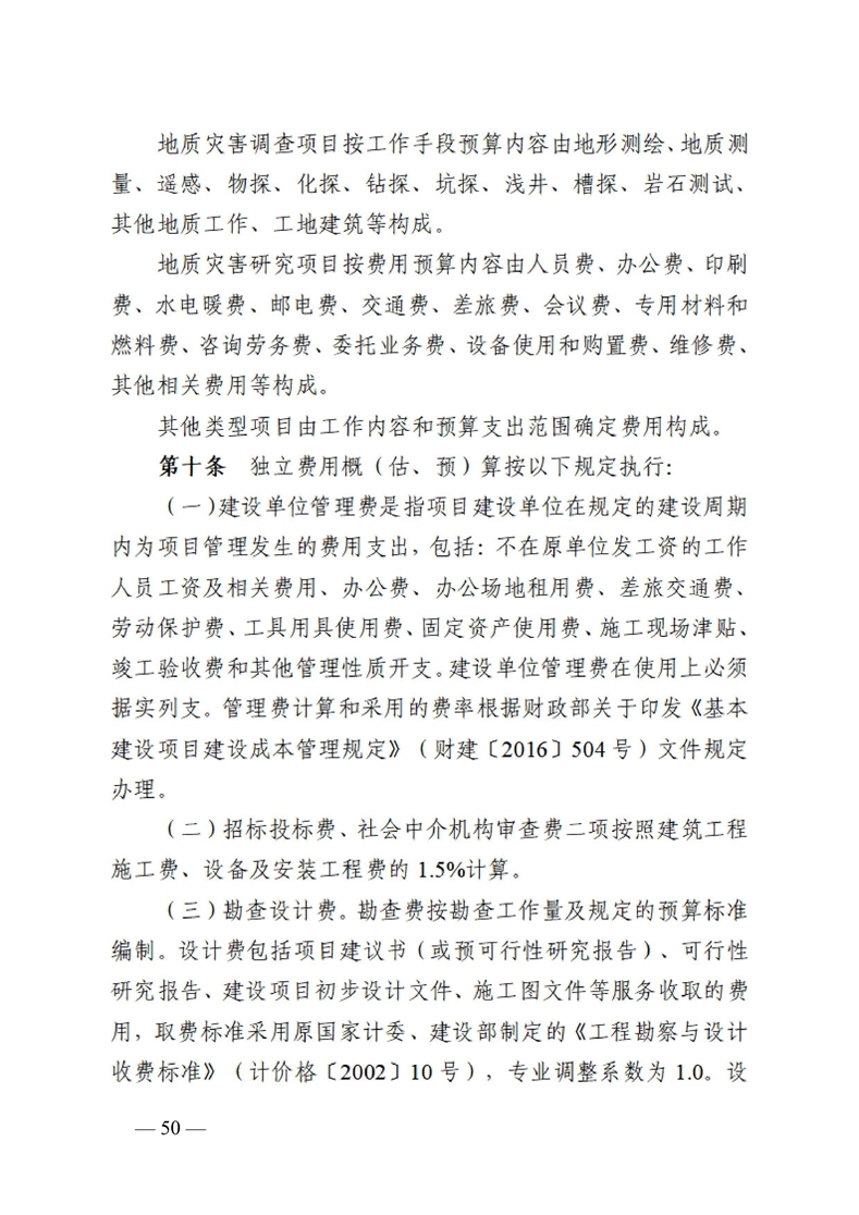
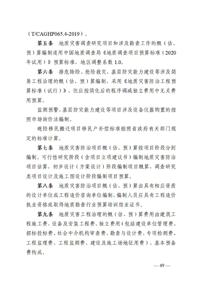
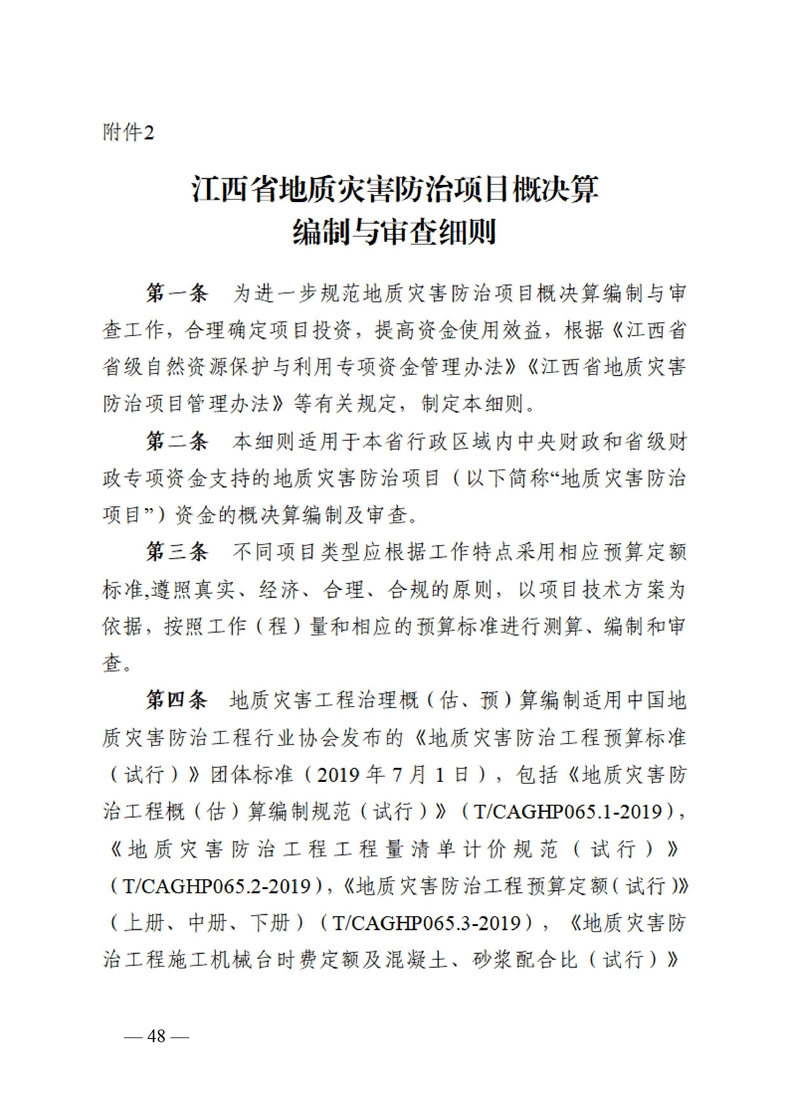
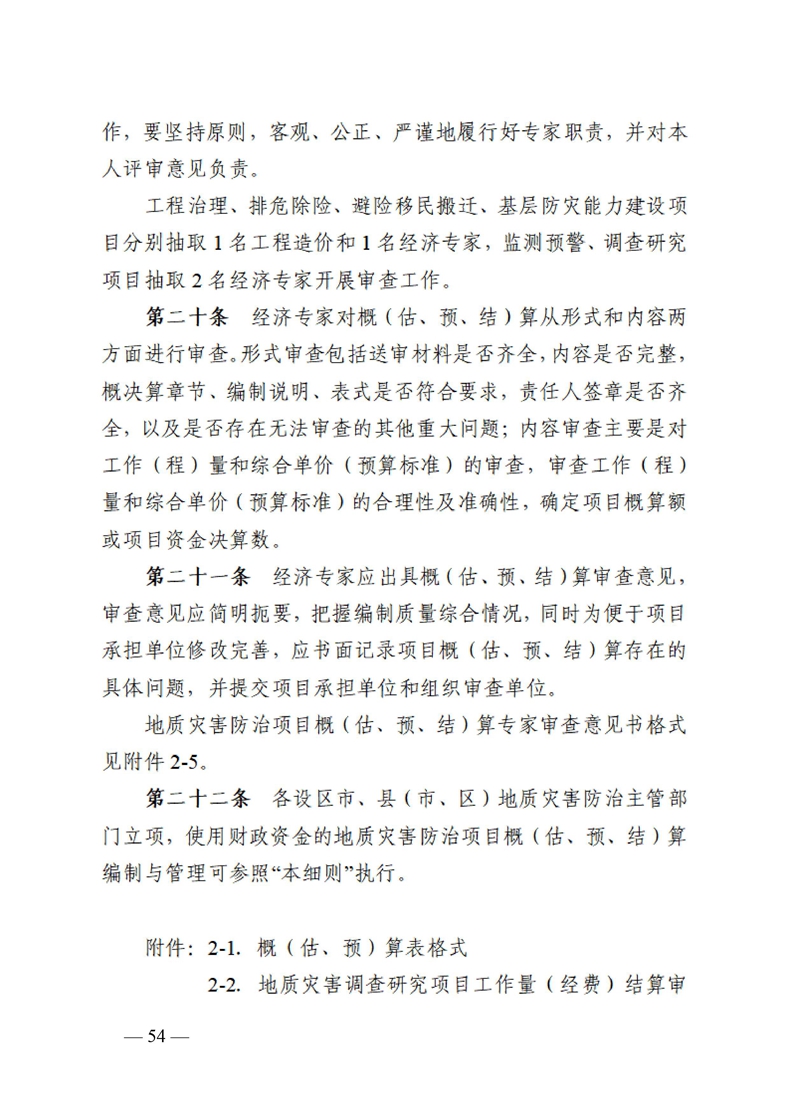
2022江西省
地质灾害
防治项目概决算编制与
审查
细则
赣自然资字[2022]31号
标签:
江西省地质灾害
地质灾害防治
矿山地质环境
恢复治理
工程概(估)算
审查要点
专题讲座
上一新闻:
<转>《水电工程执行概算编制导则》征求意见(水电技经标〔2022〕7号)
下一新闻:
<转>湖北省自然资源厅关于印发《湖北省历史遗留废弃露天矿山自然恢复技术规范(试行)》的通知
关于我们
新闻资讯
公司新闻
行业动态
营改增专题
产品中心
青山大禹系列软件
工程项目管理系统
产品订购信息提交
下载中心
程序下载
教程下载
资料下载
江西地区信息价
湖北地区信息价
在线视频
在线视频教程
江西水利学院资源库
长江工程职院资源库
手机:
13687915654
电话:
0791-88335967
邮件:
yzkjgs@aliyun.com
地址:
南昌市.高新区.昌东大道(南昌)中兴软件园3#
南昌永臻科技有限公司
赣ICP备13002936号
Powered by YouDianCMS
赣公安网备 36010902000046号
关闭
关闭