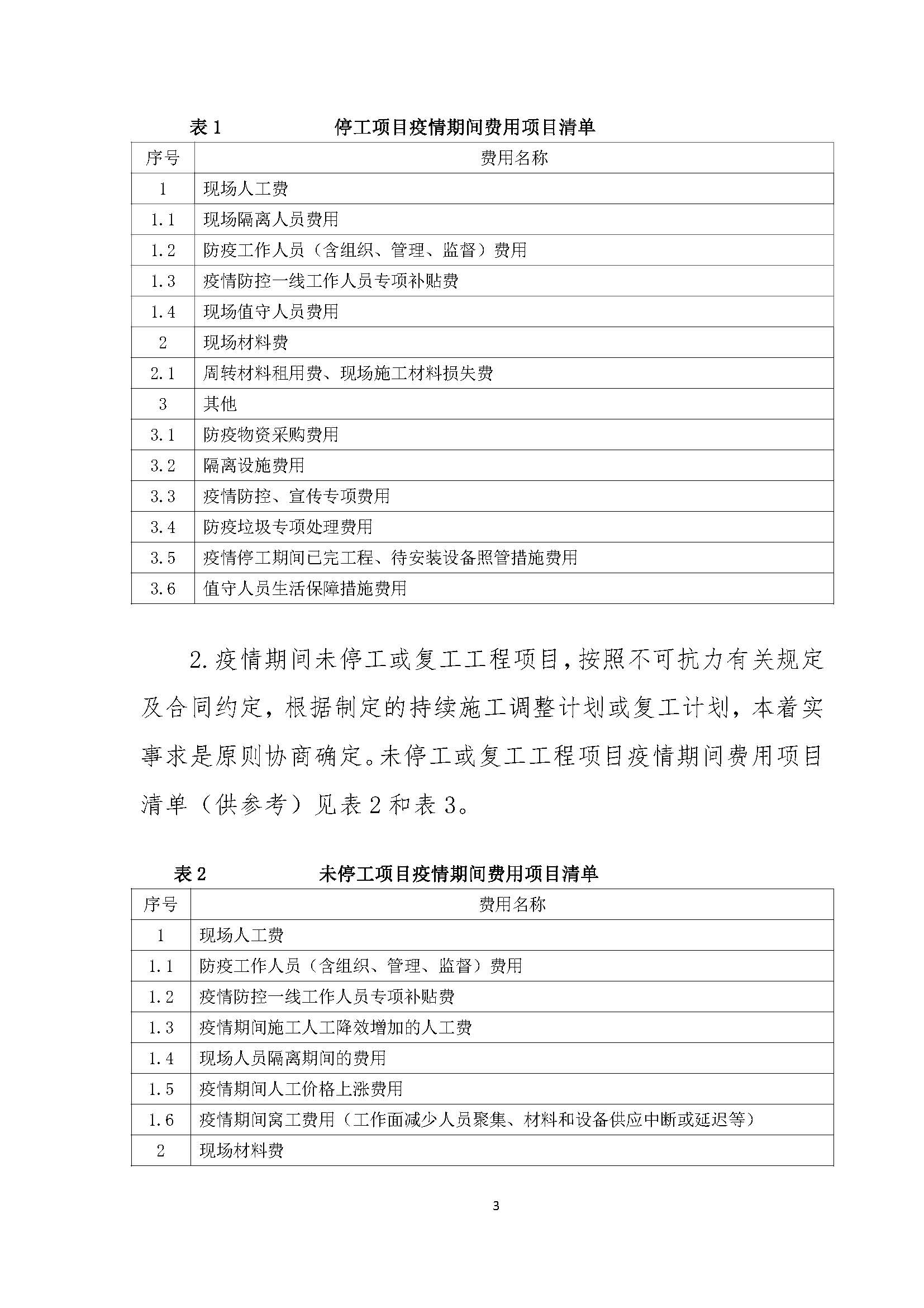
各有关单位: 为依法妥善处理新冠肺炎疫情对可再生能源发电工程项目造价和工期的影响,规范项目合同履约和变更管理,有效促进企业开复工,依据国务院有关部委和各级政府发布的相关政策和通知,结合可再生能源发电工程项目实际情况,我院(定额站)提出了《应对新冠肺炎疫情期间可再生能源发电工程项目工期调整和费用计列有关事项的意见》。 实施过程中如有问题及建议,请反馈至水电水利规划设计总院(可再生能源定额站),地址:北京市西城区六铺炕北小街 2 号,邮编:100120。 附件1:应对新冠肺炎疫情期间可再生能源发电工程计价有关事项的意见.pdf
手机:13687915654 电话:0791-88335967
赣公安网备 36010902000046号