扫码观看视频
添加微信客服
新浪微博 |
0791-88335967 |
手机版
简体中文版
网站首页
关于我们
新闻资讯
公司新闻
行业动态
营改增专题
产品中心
青山大禹系列软件
工程项目管理系统
产品订购信息提交
下载中心
程序下载
教程下载
资料下载
江西地区信息价
湖北地区信息价
在线视频
在线视频教程
江西水利学院资源库
长江工程职院资源库
互动问答
知识手册
江西政府采购电子卖场
商品网上超市
商品服务超市
您现在的位置:
网站首页
>>
新闻资讯
>>
行业动态
>>
查看详情
公司新闻
行业动态
营改增专题
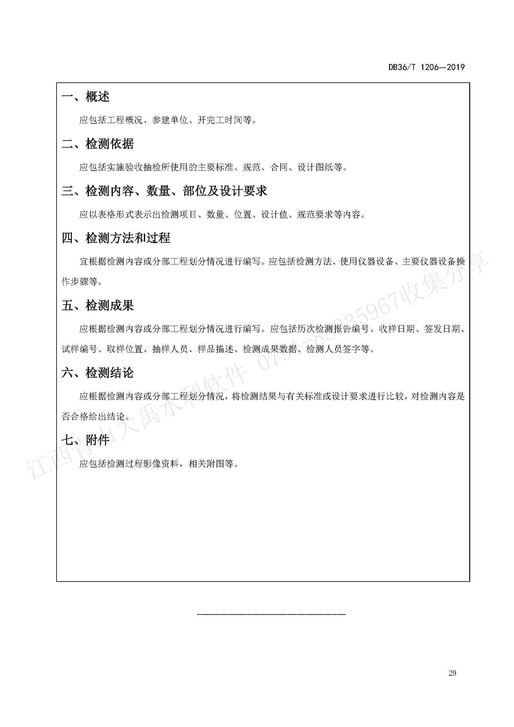
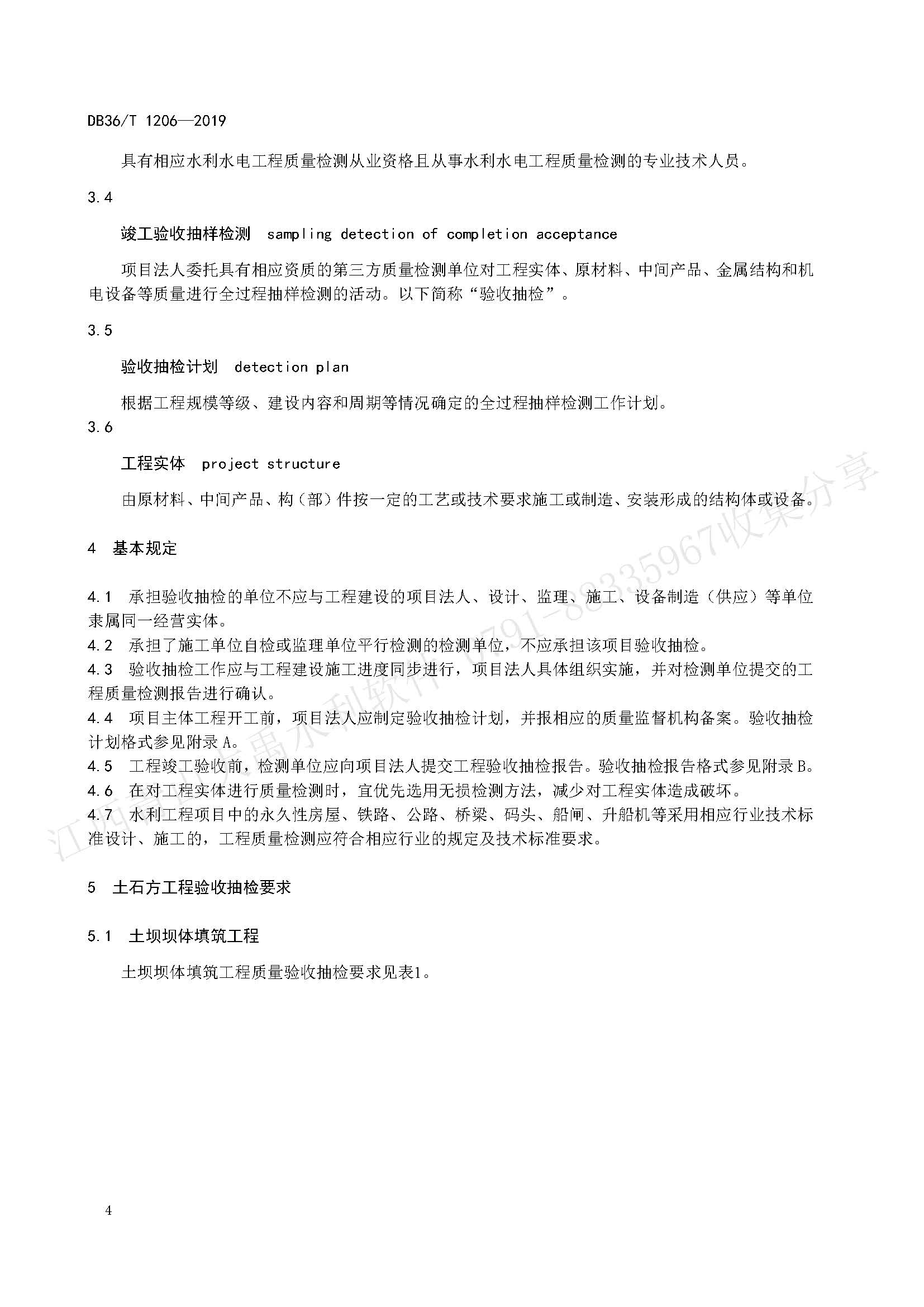
<转>江西省水利水电工程竣工验收抽样检测规程(DB36T 1206-2019) (2020-6-1实施)
来源:
南昌永臻科技公司
日期:
2020-03-25 00:00:00
属于:
行业动态
转发分享:江西省
水利水电
工程
竣工验收抽样检测规程(DB36T 1206-2019) (2020-6-1实施)
PDF文件下载:
点击下载
标签:
江西水利
江西水电工程
水利竣工验收
抽样检测
DB36T 1206-2019
上一新闻:
<转>住建部交通部水利部人社部关于印发《监理工程师职业资格制度规定》《监理工程师职业资格考试实施办法》的通知
下一新闻:
<转>水利部关于印发水利工程勘测设计失误问责办法(试行)的通知-水总[2020]33号
关于我们
新闻资讯
公司新闻
行业动态
营改增专题
产品中心
青山大禹系列软件
工程项目管理系统
产品订购信息提交
下载中心
程序下载
教程下载
资料下载
江西地区信息价
湖北地区信息价
在线视频
在线视频教程
江西水利学院资源库
长江工程职院资源库
手机:
13687915654
电话:
0791-88335967
邮件:
yzkjgs@aliyun.com
地址:
南昌市.高新区.昌东大道中兴(南昌)科技园3#
南昌永臻科技有限公司
赣ICP备13002936号
Powered by YouDianCMS
赣公安网备 36010902000046号
关闭
关闭